
责任编辑:本站编辑 来源:农药工业网 日期:2019-08-19
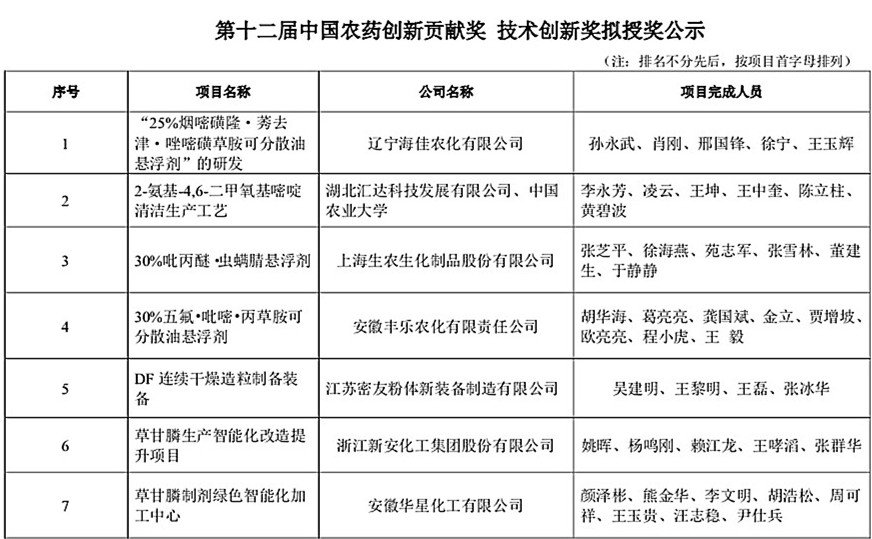
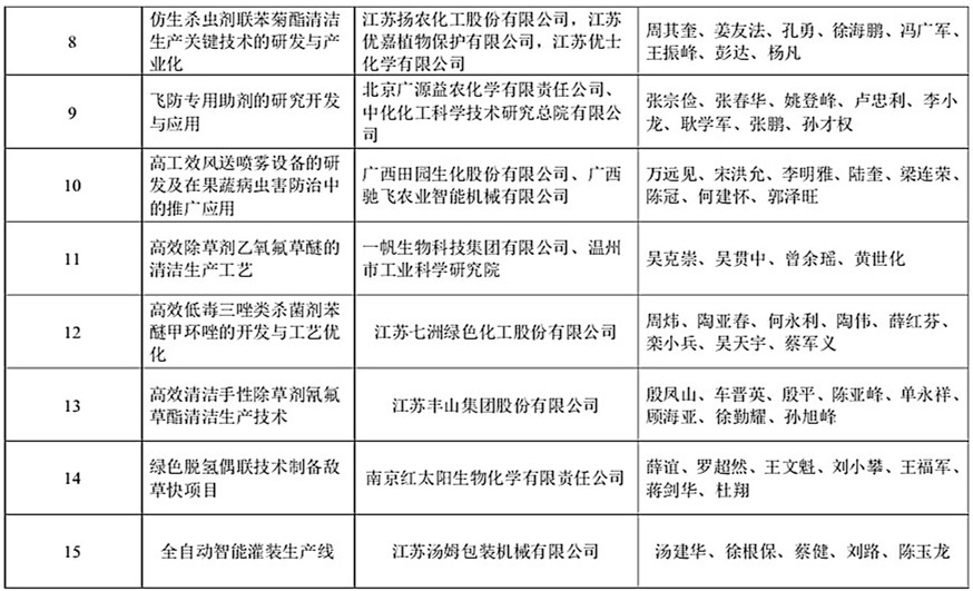
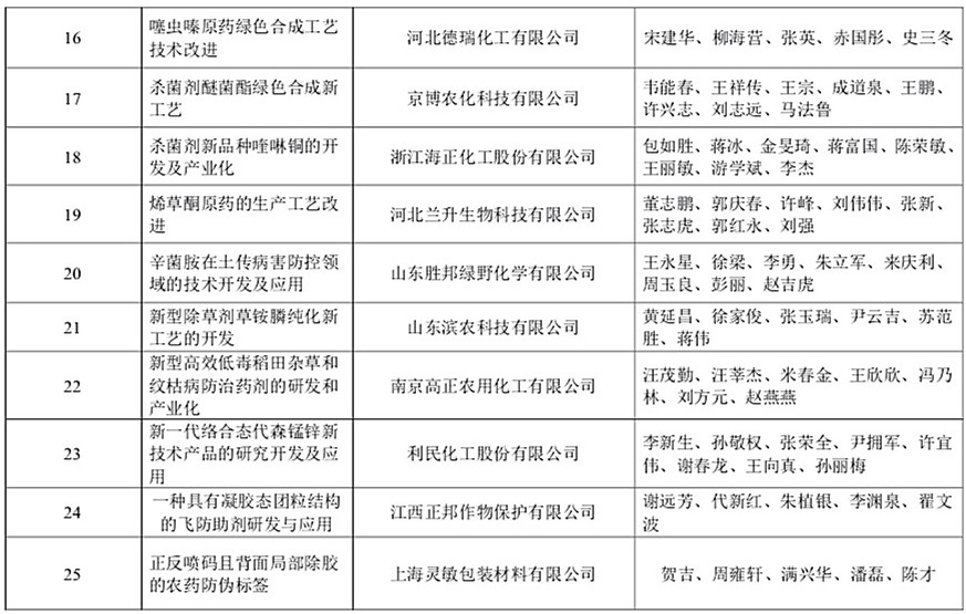
“中国农药创新贡献奖”旨在鼓励为中国农药行业发展作出突出贡献的优秀集体和个人,2019年“第十二届中国农药创新贡献奖”申报和评审工作已结束,经项目受理,形式审查,专家评审等程序,拟授奖项为“技术创新奖”,“市场拓展奖”, “终身成就奖”和“突出贡献奖”,具体获奖结果将在2019年10月15日“第十九届全国农药交流会”主题大会揭晓 小草影院电视剧免费观看。
为便于中国农药工业协会作出科学 小草影院,公正的授奖决定,现对技术创新奖,市场拓展奖予以公示, 公示期:2019年8月19日-9月2日, 其他奖项将在“第十九届全国农药交流会”主题大会现场揭晓,公示期间,任何单位或个人对公示项目持有异议的,或者公示项目中有文字错漏的,均可以提出意见。
意见请联系中国农药工业协会 产业发展部
联 系 人:戎 谞 毕 超
联系电话:010-84881936/84885183
邮 箱:___UNIFIED_EMAIL_0___
地 址:北京市朝阳区安慧里四区中国化工大厦918室
中国农药工业协会
二〇一九年八月十九日



